行业业务挑战
                                    
                                
                            
                                    
                                        解决方案
                                    
                                
                            
                                    
                                        解决方案优势
                                    
                                
                            
                                    
                                        客户案例
                                    
                                
                            行业需求及痛点
                            有效沟通
提高效率
快速报价
订单跟踪
比质 比价
比交期
过程把控
质量追溯
即时报表
算准成本
精准计划 按单生产
进度管控 智能物联
解决方案
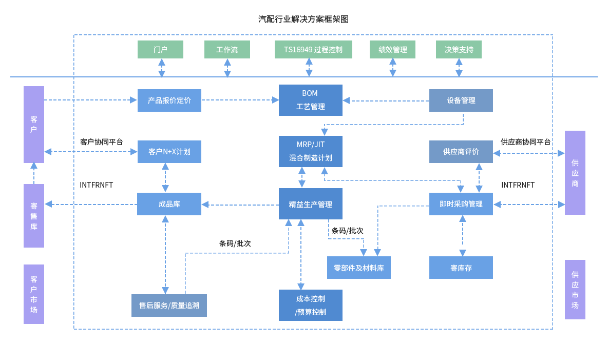
浪潮汽配行业解决方案核心业务流程覆盖供应商、客户以及企业内部精细化生产。通过建立三大管理协同机制,解决汽配企业管理需求及痛点。
                                    建立计划协同机制。企业的生产严格按主机厂的生产节拍和要求进行生产,提高计划的编制效率以及准确程度。
建立生产执行反馈机制,把整个生产业务执行中的情况予以反馈,并及时针对变化进行调整。
建立质量追溯和成本管理的机制,通过质量、物流、生产、财务等过程的集成实现全过程的质量追溯和成本管理。
                                行业解决方案优势
01
                                    主机厂、供应商、3PL形成供应商闭环,实现信息共享、设计协同,物流同步,整个供应链的利益共享、成本最低。
02
                                    实现系统准时化(JIT),按客户需求拉动生产,提高整个系统的相应和反应速度。
03
                                    通过管理到供应商的人、机、料、法、环,保证制造过程可靠性,质量零缺陷,实现厂外、厂内精益物流。
                
                
                
                        浪潮海岳inSuite公众号